Applies To
Visio Plan 2 Visio in Microsoft 365 Visio Plan 1 Visio Professional 2024 Visio Professional 2021 Visio Professional 2019 Visio Professional 2016

Visio is a diagraming tool that makes it easy and intuitive to create flowcharts, diagrams, org charts, floor plans, engineering designs, and more by using modern templates with the familiar Office experience. On this page, you can access some of the top templates and sample diagrams available in Visio, or request ones that you want.

To see the hundreds of templates and sample diagrams available, you can open a template in the Visio app or in Visio for the web.

Click a category name to see the related templates and diagrams: 

General

Block diagram.

Click to open the template in Visio for the web. Click to download the template for the Visio desktop app.

A block diagram template for a block diagram of a computer.

Flowchart showing a property buying process.

Click to open the template in Visio for the web. Click to download the template for the Visio desktop app.

A flowchart diagram that details the steps for buying a property.

Flowcharts

Create flowcharts, top-down diagrams, information tracking diagrams, process planning diagrams, and structure prediction diagrams.

Click to open the template in Visio for the web. Click to download the template for the Visio desktop app.

A vertical flowchart best used for top-down processes or systems that involve hierarchies, or have many component processes.

A cross-functional flowchart best used for a process that includes tasks shared across roles or functions.

Click to open the template in Visio for the web. Click to download the template for the Visio desktop app.

A cross-functional flowchart best used for a process that includes tasks shared across roles or functions.

Download BPMN Cross-Functional Workflow Template

Click to download the template for the Visio desktop app.

Show the relationship between a process and the organizational or functional units in a HR Process flow. This is a Level 2 BPMN Workflow.

Networks

A basic diagram template for a home network.

Click to open the template in Visio for the web. Click to download the template for the Visio desktop app.

Best used to design a home network with wired and wireless devices in different rooms.

Basic network template showing a small office or team's network.

Click to open the template in Visio for the web. Click to download the template for the Visio desktop app.

A basic network template for a small office or team's network diagram.

Detailed network diagram template for a star network diagram.

Click to open the template in Visio for the web. Click to download the template for the Visio desktop app.

A detailed network topology for a star network diagram.

A detailed network diagram best used to show a corporate network for a medium-sized enterprise.

Click to open the template in Visio for the web. Click to download the template for the Visio desktop app.

A detailed network diagram best used to show a corporate network for a medium-sized enterprise.

Download Ethernet LAN Diagram Template

Click to download the template for the Visio desktop app.

Create detailed physical, logical, and network architecture diagrams using a comprehensive set of network and computer equipment shapes.

Floor plans

Download Floor Plan Template

Click to download the template for the Visio desktop app.

Use this template to create detailed and accurate floor and building plans.

Visio template for a floor plan with social distancing.

Click to download the template for the Visio desktop app.

Floor plan with social distancing features (U.S.)

Visio template for a floor plan with social distancing.

Click to download the template for the Visio desktop app.

Floor plan with social distancing features (Metric)

Software and database

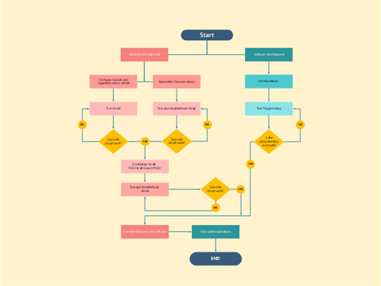
Thumbnail image for Visio sample file about the software development lifecycle process.

Click to open the template in Visio for the web. Click to download the template for the Visio desktop app.

A process diagram for a waterfall process model of a software development life cycle.

Best used to show a system in which a class has composition and aggregation relationships

Click to open the template in Visio for the web. Click to download the template for the Visio desktop app.

UML class diagram best used to show a system in which a class has composition and aggregation relationships

Best used to show how parts of a simple system interact with each other

Click to open the template in Visio for the web. Click to download the template for the Visio desktop app.

A basic UML sequence diagram best used to show how parts of a simple system interact with each other

Best used to show a user's interactions with events and processes.

Click to open the template in Visio for the web. Click to download the template for the Visio desktop app.

A basic UML use case diagram best used to show a user's interactions with events and processes.

UML communication diagram that shows the interactions between lifelines that use sequenced messages.

Click to open the template in Visio for the web. Click to download the template for the Visio desktop app.

UML communication diagram that shows the interactions between lifelines that use sequenced messages.

UML component diagram.

Click to open the template in Visio for the web. Click to download the template for the Visio desktop app.

UML component diagram to show components, ports, interfaces and the relationships between them

UML diagram to show login-registry activity.

Click to open the template in Visio for the web. Click to download the template for the Visio desktop app.

Use this UML diagram to show login-registry activity.

UML architecture diagram of a software deployment.

Click to open the template in Visio for the web. Click to download the template for the Visio desktop app.

Use this diagram to show the architecture of a software deployment.

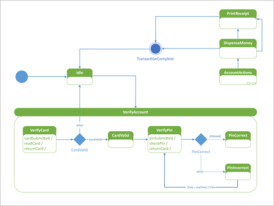
UML state diagram that shows how an automated teller machine responds to a user.

Click to open the template in Visio for the web. Click to download the template for the Visio desktop app.

Use this diagram to design a state diagram that shows how an automated teller machine responds to a user.

UML component diagram for an employee database.

Click to open the template in Visio for the web. Click to download the template for the Visio desktop app.

Use this diagram to design an employee database for an organization.

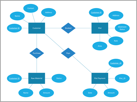
Chen's database diagram of a bank account.

Click to open the template in Visio for the web. Click to download the template for the Visio desktop app.

Chen's database diagram of a bank account

Azure

Jenkins Server on Azure.

Click to open the template in Visio for the web. Click to download the template for the Visio desktop app.

Jenkins Server on Azure

On-premises Active Directory domains with Azure AD.

Click to open the template in Visio for the web. Click to download the template for the Visio desktop app.

Integrating On-premises Active Directory domains with Azure AD

Dev-Test deployment for a PaaS solution.

Click to open the template in Visio for the web. Click to download the template for the Visio desktop app.

A dev-test deployment for testing PaaS solutions

AWS

Template for AWS: Chef Automate Architecture

Click to open the template in Visio for the web. Click to download the template for the Visio desktop app.

AWS template: Chef Automate Architecture

Template for AWS: Git to S3 Webhooks

Click to open the template in Visio for the web. Click to download the template for the Visio desktop app.

AWS template: Git to S3 Webhooks

Template for AWS: SAP using SIOS

Click to open the template in Visio for the web. Click to download the template for the Visio desktop app.

AWS template: SAP using SIOS

Schedules

A diagram template for an expanded block timeline

Click to download the template for the Visio desktop app.

Best used to track milestones, events, tasks, and phases over a period of time. Also used to create Product Roadmaps.

Business

Organizational chart best used to show hierarchy levels and reporting relationships, in an attractive, modern format.

Click to download the template for the Visio desktop app.

Organizational chart best used to show hierarchy levels and reporting relationships, in an attractive, modern format.

Download Hierarchical Organization ChartTemplate

Click to download the template for the Visio desktop app.

Create an organization chart with a multi-level hierarchy. Try different layouts that fit your diagram into a printable space.

Create auditing diagrams for accounting, financial management, fiscal information tracking, money management, decision flowcharts, and financial inventories.

Click to download the template for the Visio desktop app.

A basic auditing diagram best used for a simple process that must satisfy a decision point to complete.

Cross-functional flowchart showing a credit approval process.

Click to open the template in Visio for the web. Click to download the template for the Visio desktop app.

A cross-functional flowchart for a credit approval process.

Crow's foot diagram of a Human Resources management system.

Click to open the template in Visio for the web. Click to download the template for the Visio desktop app.

Crow's foot diagram of a Human Resources management system.

Crow's foot diagram of an Inventory management system.

Click to open the template in Visio for the web. Click to download the template for the Visio desktop app.

Crow's foot diagram of an Inventory management system.

Chen's diagram of a Construction management organization.

Click to open the template in Visio for the web. Click to download the template for the Visio desktop app.

Chen's diagram of a Construction management organization.

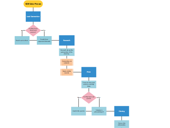
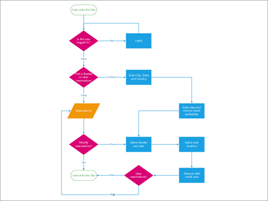
Flowchart that shows ticket-purchasing process for theater customers.

Click to open the template in Visio for the web. Click to download the template for the Visio desktop app.

This flowchart template shows the steps for purchasing theater tickets from an online service and how different actions affect the user's Web experience.

Marketing strategies template.

Click to open the template in Visio for the web. Click to download the template for the Visio desktop app.

A diagram template that can be used to create marketing strategies that influence customers to purchase a company's products.

Engineering

Create schematic, one-line, and wiring diagrams and blueprints. Contains shapes for switches, relays, transmission paths, semiconductors, circuit, and tubes.

Click to download the template for the Visio desktop app.

A basic engineering electrical diagram best used to draw an electronic circuit that can include semiconductor devices.

A SDL diagram template for a SDL game process.

Click to open the template in Visio for the web. Click to download the template for the Visio desktop app.

A Specification and Description Language diagram template for an SDL game process.

See Also

Display languages supported in the Visio desktop app

Need more help?

Want more options?

Explore subscription benefits, browse training courses, learn how to secure your device, and more.